新葡的京集团35222vip
管理员入口
学院首页
社会捐赠
IP控制网关
东大邮件系统
东大主页
扫描二维码
关注新葡的京官网
关于学院
学院简介
院长寄语
发展历程
管理团队
学院使命
学院愿景
专门委员会
学术委员会
学位评定委员会
教学指导分委员会
预算审查委员会
联系我们
学系
工业工程系
学系概览
师资队伍
服务的主要课程项目
主要课程
研究成果
运营与物流管理系
学系概览
师资队伍
服务的主要课程项目
主要课程
研究成果
信息管理与决策科学系
学系概览
师资队伍
服务的主要课程项目
主要课程
研究成果
组织管理系
学系概览
师资队伍
服务的主要课程项目
主要课程
研究成果
会计系
学系概览
师资队伍
服务的主要课程项目
主要课程
研究成果
市场营销系
学系概览
师资队伍
服务的主要课程项目
主要课程
研究成果
技术经济与管理系
学系概览
师资队伍
服务的主要课程项目
主要课程
研究成果
金融系
学系概览
师资队伍
服务的主要课程项目
主要课程
研究成果
经济学系
学系概览
师资队伍
服务的主要课程项目
主要课程
研究成果
产业经济学系
学系概览
师资队伍
服务的主要课程项目
主要课程
研究成果
国际经济与贸易系
学系概览
师资队伍
服务的主要课程项目
主要课程
研究成果
科学研究
科研信息
科研成果
论文专著
科研获奖
科研项目
研究机构
师资队伍
师资概况
师资队伍
按学系
按职称
博士生导师
硕士生导师
杰出人才
国家级人才项目入选者
国家杰出青年科学基金
教育部新世纪优秀人才
国务院政府特殊津贴
人才招聘
学生发展
机构设置
新闻视角
学生发展
商英风采
生涯辅导
通知公告
下载中心
党建工作
第二课堂
思政前沿
竞赛资讯
专题讲座
社会公益
校园文化
规章制度
国际交流
国际交流动态
交流通知公告
国际合作项目
宣传材料下载
校友中心
校友活动
校友风采
校友捐赠
新闻动态
学院新闻
学院通知
学术活动
招生咨询
本科生招生
研究生招生
新闻动态
学院新闻
学院通知
学术活动
首页
新闻动态
学术活动
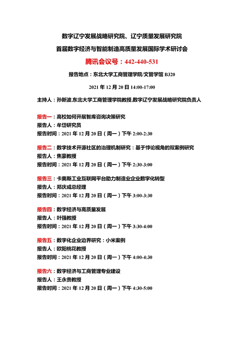
数字辽宁发展战略研究院、辽宁质量发展研究院首届数字经济与智能制造高质量发展国际学术研讨会
发布时间:2021/12/19 16:43:41
上一篇:
下一篇:
快速链接
本科项目
关于中心
最新动态
课程项目
本科规章规制
公告通知
研究生项目
最新动态
博士研究生课程项目
研究型硕士研究生课程...
应用型硕士研究生课程...
MBA项目
EMBA项目
工程硕士/MEM
最新动态
联系方式
MEM招生和培养
工程硕士选导师规则
MPAcc
会计硕士招生与培养
最新动态
课程及活动安排
学员天地
EDP
中心简介
培训特色
培训项目
中心动态
课程及活动安排
学员天地
联系方式
ACCA
项目介绍
新闻动态
课程及考试动态
学员活动
联系方式
扫一扫,欢迎关注
管理学院官方微信